Зачем нужен аккаунт на Viva-Games?
Пользователи, у которых есть аккаунт, могут сохранять игровой процесс на сервер в любой игре и создавать списки игр (как на Youtube, например).
Создание аккаунта абсолютно бесплатно и займёт всего минуту Вашего времени.
Для создания аккаунта просто кликните в блоке "Войти на сайт" иконку социальной сети, в которой у вас уже есть активный профиль и следуйте подсказкам.
Hobbit, The
https://viva-games.ru/game/hobbit-theMelbourne House (Великобритания), 1982
Авторы: Beam Software, Philip Mitchell, Veronika Megler
Жанр: Текстовые адвентюры
Язык
- Русский
- English
Управление
- Клавиатура(?)
Максимум игроков
- Один
Рассказать друзьям
Доступные версии
Доступные версии
- Аннотация
- Описание (пер.)
- Карта игры
- Карта игры
- Карта игры
- Карта игры
- Карта игры
- Информация
- Аннотация
- Описание
Классическое текстовое приключение с графикой, разработанное компанией Melbourne House, основанное на романе Дж.Р.Р. Толкиена. В роли хоббита Бильбо вы отправляетесь в опасное приключение, встречая различных существ и решая загадки, чтобы найти сокровища дракона и вернуть их в сундук. Игра предлагает увлекательное и опасное путешествие по Средиземью, где ваша хитрость и мастерство будут ключом к выживанию. Помогите гному Торину, защищая его и выполняя свою миссию. Готовы ли вы пройти это захватывающее приключение?
Хоббит
Издатель: Мельбурнский дом
Автор: Beam Software
Год: 1982
Категория: Текстовые приключения
Описание: The Hobbit – это текстовое приключение с графикой.
Управление
Команды вводятся с клавиатуры.
Инструкции
Цель игры – достать сокровища дракона и положить их в сундук. Команды могут быть даны на обычном английском языке.
Текст инкрустационной карты
Поздравляем
Поздравляем! Вы собираетесь играть в самую сложную игровую программу, разработанную для любого микрокомпьютера.
Melbourne House совместно с Tolkien Estate с большой гордостью представляют вам THE HOBBIT, удивительную программу, основанную на гениальном фантастическом романе Дж.Р.Р. Толкиена.
В программе THE HOBBIT вы берете на себя роль хоббита Бильбо.
Вы сможете свободно бродить по Средней Земле, исследовать и открывать для себя этот удивительный заколдованный край. Вы встретитесь со всеми видами существ, одни из которых будут дружелюбными, а другие – не очень. Ваше приключение будет опасным и захватывающим – только от вас зависит, как вы справитесь с трудностями, с которыми столкнется Бильбо.
Если вы не знакомы с хоббитами, то должны знать, что хоббиты – это маленький народ, примерно в два раза ниже ростом, чем бородатые гномы. У хоббитов нет бороды. В них почти нет магии. Для более полного описания вам придется прочитать книгу “Хоббит”, но этого описания должно быть достаточно, чтобы вы поняли, что большинство других существ, которых вы встретите в этом приключении, включая гномов, будут больше и сильнее вас.
Поэтому вам придется применить всю свою хитрость и мастерство, чтобы выжить.
В момент начала этого приключения волшебник Гэндальф уговаривает вас вступить в новое захватывающее приключение, чтобы помочь гному Торину.
Ваша задача – разыскать злого Дракона и вернуть сокровища, которые он хранит, в ваш дом и поместить их в сундук на хранение. В качестве второстепенной задачи вы должны присматривать за Торином и защищать его. Если он погибнет во время приключения, вряд ли вам удастся пережить опасности, подстерегающие вас в пути!
Желаю удачи Бильбо: пусть вы вернетесь с чудесными историями, которые можно рассказать холодным вечером перед камином.
Общение с компьютером
Компьютер в этом приключении выступает в роли посредника между вами. Вы сообщаете компьютеру на языке инплейн инглиш, что именно вы хотите сделать, а компьютер переводит этот запрос и выполняет его.
Компьютер также будет вашим источником информации о том, где вы находитесь, что вы можете видеть и что делают другие существа в этом приключении.
Если компьютер не уверен в том, что вы имели в виду, или если есть какая-то двусмысленность в том, что вы сказали, он вернется к вам с запросами, требуя разъяснений.
У компьютера большой словарный запас – он знает более 500 слов, и он может выполнять более 50 различных действий (из более чем 30 глаголов, перечисленных на обороте этого буклета, в сочетании с более чем 10 предлогами), поэтому он способен на очень сложное общение. Использование обычного языка INGLISH позволяет вам вводить свои инструкции в виде обычных предложений.
Экранный дисплей
Экранный дисплей разделен на два “окна”
Нижние пять строк экрана – это ваше “окно общения” с компьютером. Все, что вы вводите, будет отображаться здесь заглавными буквами, и эта часть экрана будет прокручиваться независимо от остальной части экрана. Если по какой-то причине возникнет путаница в том, что вы набрали, компьютер подскажет вам в той же области “окна общения”.
Очевидный пример – когда вы неправильно ввели слово, например, DOOR – компьютер выдаст подсказку: “Я не понимаю слово “DOR”.
Здесь также будут напечатаны другие сообщения, когда компьютер не может выполнить то, что вы ввели.
Остальная часть экрана – это “окно приключения” – именно здесь вы сможете узнать, что происходит в приключении, что вы можете видеть и так далее.
Окно “Приключения” отображается на экране в верхнем и нижнем регистре. Каждое ваше действие также печатается в “окне приключений” (обычно более подробно, чем то, что вы ввели!).
Любое происходящее действие, выполняемое вами или одним из других персонажей, будет показано:
Вы берете короткий сильный меч.
Торин изучает любопытную карту.
Описания локаций, объектов, того, что находится в объектах, и так далее, также отображаются в “окне приключений”.
Окно “Приключения” прокручивается независимо от нижнего экрана. Обычно происходящее можно распечатать на экране без потерь. Иногда, например, если вы набрали сразу много предложений или если происходит много действий, информация будет занимать более одного экрана.
Скорость прокрутки экрана достаточно медленная, чтобы можно было читать с обычной скоростью. Однако вы можете захотеть изучить конкретное сообщение более внимательно – удерживая любую клавишу, вы остановите прокрутку. Если убрать руку с клавиши, скорость прокрутки вернется к нормальной.
Общие концепции приключений хоббита
THE HOBBIT Adventure – это приключенческий симулятор, в котором вам предстоит инструктировать Бильбо, что делать в различных ситуациях.
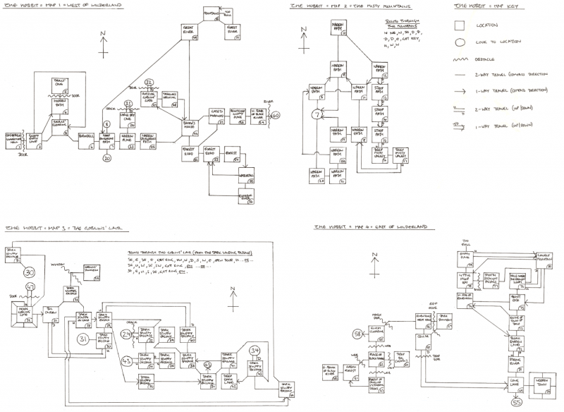
Карту WILDERLAND, где происходит действие, можно найти в книге THE HOBBIT, и более 50 мест, описанных в книге, представлены в этом приключении.
При первом входе в новое место компьютер даст вам полное описание того, где вы находитесь, и как выглядит это место. Вам также будет предоставлен список видимых выходов из локации. Нелишним будет нарисовать карту, на которой показано, как различные локации связаны друг с другом, если вам понадобится вернуться назад или если вы заблудитесь.
Когда вы прибудете в какое-либо место во второй раз, компьютер даст вам лишь краткое описание того, где вы находитесь. Если вам снова понадобится полное описание, вы можете получить его, попросив компьютер осмотреться. Все очень просто.
В своем приключении вы найдете множество странных и удивительных предметов. Некоторые из них могут обладать магическими свойствами, а другие могут оказаться совсем не тем, чем кажутся на первый взгляд! Некоторые можно использовать как оружие, другие можно съесть и так далее.
Однако в Дикой стране существуют определенные общие законы физики, которым необходимо подчиняться:
* Вы не можете поднять слишком тяжелый предмет или, если вы несете слишком много, поднять другой предмет, если это означает нести слишком тяжелый груз. То же самое относится и ко всем другим существам в приключении, но поскольку они, скорее всего, сильнее вас, они могут быть способны поднять то, что вы не можете.
* Не обязательно иметь при себе предмет, чтобы иметь возможность его использовать. Например, если на земле лежит меч, вы можете сказать УБИТЬ ГОБЛИНА МЕЧОМ.
Основным исключением является случай, когда меч (или любой другой предмет, с которым вы хотите что-то сделать) несет кто-то другой – поскольку все остальные сильнее вас, они не позволят вам взять то, что несут они.
* Некоторые предметы могут выступать в роли контейнеров – например, мешки, бочки и так далее. Вы не можете положить предмет в контейнер, если он слишком велик, чтобы поместиться, а также положить или вынуть какие-либо предметы, если контейнер закрыт.
* Некоторые контейнеры могут быть прозрачными, а другие – нет. Вы сможете увидеть содержимое любого прозрачного контейнера, но если он не прозрачный, вы не сможете увидеть его внутри, пока не откроете его.
* Жидкости ведут себя как жидкости – это означает, что вы не можете носить их с собой, не поместив в контейнер; если контейнер разбивается, жидкость проливается на землю, и так далее.
* Некоторые вещи могут быть заперты – двери являются очевидным примером, но так же много окон, тайников и так далее. Чтобы отпереть их, вам понадобится правильный ключ.
* Некоторые вещи можно сломать, и вы должны быть осторожны в обращении с ними. В других случаях вы можете захотеть намеренно разбить предмет. Будьте осторожны с тем, чем вы пытаетесь сломать предмет, потому что вы можете обнаружить, что попытка сломать дверь бутылкой, например, приведет к тому, что бутылка будет разбита!
* Борьба делает вас слабее, так как требует много энергии. Чтобы восстановить силы, вам нужно регулярно питаться, так как в противном случае вы можете оказаться слишком слабым, чтобы поднять даже самый маленький предмет. Однако будьте осторожны – не будьте обжорой.
Правила английского языка
С помощью этой программы ваша программа теперь сможет разговаривать с вами на ИНГЛИШЕ. Более того, вы сможете разговаривать с компьютером на ИНГЛИШЕ, и он будет понимать ваши слова!
INGLISH – это самая сложная программа распознавания естественного языка, разработанная до сих пор на любом микрокомпьютере, и Melbourne House очень гордится тем, что может предложить вам эту реализацию в программе THE HOBBIT.
Правила ИНГЛИША просты – скорее всего, вы уже знаете ИНГЛИШ, даже не подозревая об этом.
* В каждом предложении должен быть глагол.
В качестве минимального предложения можно взять только глагол.
Например: RUN
CLIMB
ЖДИТЕ
Все эти предложения в порядке.
Смысл глаголов может быть изменен использованием наречий, например, бежать быстро или злорадно ломать дверь.
* Применяется обычная грамматика, и порядок следования различных частей предложения не имеет значения.
Например, следующие два предложения оба действительны и оба имеют одинаковый смысл:
С МЕЧОМ ОСТОРОЖНО АТАКУЙТЕ ТРОЛЛЯ С МЕЧОМ ОСТОРОЖНО АТАКУЙТЕ ТРОЛЛЯ С МЕЧОМ.
* Прилагательные, описывающие предметы, должны стоять перед существительным. Если это звучит правильно, то, вероятно, так оно и есть.
ОТКРЫТЬ ЗЕЛЕНУЮ ДВЕРЬ – правильно.
но ОТКРЫТЬ ДВЕРЬ ЗЕЛЕНЫЙ – нет.
Это довольно очевидно. Если для вас это звучит странно, можете быть уверены, что компьютер тоже так думает.
* Предлоги, такие как WITH, UNDER, ON, OFF и так далее, обычно стоят перед существительным в ИНГЛИШЕ:
АТАКОВАТЬ МЕЧОМ.
ПОДНЯТЬ ЗОЛОТО.
Есть некоторые глаголы, где предлог может стоять перед или после, или где более естественно звучит предложение с последним предлогом. Например, в:
ВКЛЮЧИТЕ СВЕТ.
ПОДБЕРИТЕ ЗОЛОТО.
Они также приемлемы.
Использование AND
Вы можете использовать слово “AND” во всех его обычных значениях на ИНГЛИШЕ! Это означает, помимо прочего, что вы можете вводить более одного предложения за раз.
Следующие предложения иллюстрируют различные значения слова AND:
ВОЗЬМИТЕ ЛАМПУ И ВЕРЕВКУ ИЗ БОЧКИ.
БРОСЬТЕ КОРОТКИЙ И ДЛИННЫЙ МЕЧИ.
ЗАБРАТЬ ДЕНЬГИ И СБЕЖАТЬ.
С помощью INGLISH ваш компьютер сможет правильно понять все предложения.
Пунктуация
Разные предложения должны быть разделены какими-либо знаками препинания – используйте И, запятые, точки с запятой и полные точки, как обычно.
Единственное ограничение, накладываемое компьютером на то, сколько предложений вы можете ввести за один раз, – это общее ограничение в 128 символов.
Конечно, имейте в виду, что каждый раз, когда вы что-то делаете, другие существа тоже могут решить что-то сделать, и вы можете получить неожиданные результаты, если введете слишком много команд одновременно.
Использование ВСЕ, ВСЕГДА и ИСКЛЮЧИТЬ
Вам может быть неудобно вводить описание каждого предмета в комнате, если вы захотите все забрать.
Поэтому вы можете обобщать, используя ALL, EVERYTHING и EXCEPT, так же, как вы обычно это делаете.
Вы можете уточнить, чем именно вы хотите манипулировать – другими словами, вы можете сказать ВСЕ ДВАЖДЫ, а можете сказать ВСЕГДА, ИСКЛЮЧАЯ ЗЕЛЕНЫЕ БУТЫЛКИ.
Ниже приведены примеры правильных предложений:
ЕШЬТЕ ВСЕ ПОДРЯД
ОТКРОЙТЕ ВСЕ, КРОМЕ ЗЕЛЕНОЙ БУТЫЛКИ.
РАЗБЕЙТЕ ВСЕ БУТЫЛКИ, КРОМЕ ЗЕЛЕНОЙ.
Ограничение ИНГЛИШ
* Для описания объекта можно использовать только его название и прилагательные (если они есть). Например, если вы видите, что в бутылке находится вкусное пенящееся пиво, вы можете сказать:
DRINK BEER или DRINK DELICIOUS BEER или DRINK FOAMING BEER или DRINK DELICIOUS FOAMING BEER или DRINK FOAMING DELICIOUS BEER или DRINK FOAMING DELICIOUS BEER
Все это приведет к утолению жажды. Вы не можете использовать положение объекта в качестве его описания. Это означает, что предложение типа DRINK BEER IN BOTTLE неприемлемо.
* В предложении не может быть более одного косвенного объекта. В основном это означает, что вы не можете указать, как сделать одну вещь более чем одним способом.
Например, вы можете сказать PUT THE ROPE ON THE TABLE (Положите веревку на стол) или вы можете решить положить ее на стул:
ПОЛОЖИТЕ ВЕРЕВКУ НА СТУЛ
но вы не можете положить веревку одновременно на стол и на стул.
Поэтому вы не можете сказать: “Положите веревку на стол и кресло”.
Это общее правило, и оно означает, что вы не можете говорить такие вещи, как:
НАПАДАТЬ НА ВОЛКОВ СО ВСЕМ.
Мы считаем, что эти ограничения довольно незначительны, и что вы должны иметь возможность выражать себя именно так, как вам удобнее всего.
Поиск своего пути в дикой природе
Существует несколько способов сообщить компьютеру, что вы хотите переместиться из одного места в другое. Предположим, что вы находитесь дома (дома у Библо, то есть), и компьютер говорит вам:
Вы находитесь в удобном туннеле, похожем на зал
На востоке есть зеленая дверь
– Гэндальф идет на восток. –
Вы можете сделать любое из следующих действий, все они действительны.
Использование клавиш со стрелками
Четыре клавиши со стрелками можно использовать для быстрого перемещения в основном направлении: север, восток, юг и запад.
(Вам не нужно нажимать SHIFT – только клавиши 6, 6, 7 или 8 – и нет необходимости нажимать Enter при использовании клавиш со стрелками).
Обратите внимание, что клавиши со стрелками можно использовать только в качестве первой клавиши вашей команды компьютеру. Вы не можете, например, начать вводить слово, сделать обратный пробел до начала строки, а затем нажать клавишу со стрелкой.
Обратите также внимание, что клавиши со стрелками не могут перемещать вас в других направлениях, например, на юго-восток или вверх или вниз.
Указание направления
Восемь направлений компаса (север, северо-восток, восток, юго-восток и так далее…) и up abd down могут быть указаны либо полным написанием, либо сокращением, либо в предложении.
Например, E. EAST. ИДТИ НА ВОСТОК. БЕЖАТЬ НА ВОСТОК. QUICKLY GO EAST. все они являются действительными.
Поскольку вы можете вводить более одного предложения за раз, вы можете использовать указания как часть более длинной команды, например, TAKE EVERYTHING AND GO EAST или TAKE ALL, E.
Если вы очень смелый, то можете попробовать:
E, E, SE, W
Прохождение через подъезды
Если вы хотите пройти через вход или проход, то вполне правомерно сказать, как в данном случае, GOROUGH THE GREEN DOOR.
Вы также можете проходить через окна или любые другие открытые проходы.
Интересным моментом является то, что вы также можете заглядывать в двери и окна. Это может быть очень полезно, если вы хотите посмотреть, куда вы попадете, если пойдете в этом направлении, или увидеть, кто вас там ждет!
Входящие места
Если вы знаете, куда идете, вы можете указать место; как вы хорошо знаете, если идти на восток от вашего дома, то вы попадете в одинокие земли. Поэтому вы можете сказать:
ENTER LONELANDS или GO INTO LONELANDS
Следование за другими людьми
Если вы знаете, как в данном случае, что человек, с которым вы хотите поговорить, вышел на улицу, вы можете проследить за ним:
СЛЕДИТЬ ЗА ГАНДАЛЬФОМ
Специальные переходы
Переправа через реки, овраги, плазмы и т.д. может быть опасной и трудной.
Вы можете попытаться перепрыгнуть через овраг или переплыть реку – в некоторых случаях вы можете использовать найденные материалы для строительства временного моста или использовать веревку для переправы.
Общая инструкция для такой переправы заключается в том, чтобы закрепить средства переправы, а затем переправиться через Равину.
Светлое и темное
Чтобы добраться до дракона и его сокровищ, вам придется пройти через пещеры, подземелья и другие подземные локации.
В одних местах есть естественный свет, а в других – темнота и запреты. Само собой разумеется, что если вы попадете в место, где нет света, вы ничего не сможете увидеть.
Однако, скорее всего, вы будете дезориентированы и потеряете чувство направления – передвигаться в темноте очень опасно.
Видеть, где вы находитесь
В дополнение к множеству новаторских функций, реализованных в THE HOBBIT, вы также сможете увидеть вид, каким его видел бы Бильбо в большинстве мест, куда вы его ведете.
Когда вы войдете в новое место, на экране вашего Spectrum появится визуальное представление, и игра приостановится, чтобы дать [вам] возможность рассмотреть сцену. Нажатие любой клавиши также позволит вам продолжить игру.
Визуальное представление каждого места обычно показывается только при первом входе в это место. Если вы хотите освежить в памяти, где именно вы находитесь, вы можете ввести команду LOOK.
Это визуальное изображение является впечатлением художника от сцены и не будет меняться по мере прохождения игры.
Специальные команды
Существует ряд специальных команд, которые являются уникальными для приключений THE HOBBIT. К ним относятся:
LOOK (или аббревиатура L): Это дает вам полное описание того, где вы находитесь, всех выходов и всех видимых объектов, за исключением того, что вы несете.
ИНВЕНТАРЬ (или аббревиатура I): Здесь дается описание всего, что вы имеете при себе.
ИЗУЧИТЬ объект: Это позволяет вам рассмотреть любой объект, с которым вы можете столкнуться.
WAIT: Это разрешает течение времени.
@:(Не требует нажатия клавиши ENTER)
Это исключительно полезная клавиша, выполняющая функцию “Выполнить последнюю команду повторно”.
Эта команда может быть использована только в качестве первой записи в строке.
PRINT: Эта команда включает принтер ZX (если он подключен к вашему Спектруму) и посылает содержимое “окна приключений” на принтер, а также на экран. Это очень полезно при решении задач THE HOBBIT, так как позволяет вам на досуге просмотреть события дня. Распечатка “окна приключений” – отличное чтение, сравнимое с романом, но в котором вы сами определяете ход действий.
NOPRINT: Эта команда отключает функцию принтера PRINT.
SAVE: Эта команда позволяет вам сохранить данные о вашем приключении на пленке для последующего воспроизведения. После сохранения игры компьютер попросит вас перемотать ее для проверки. Когда вы закончите сохранять данные о своем прогрессе, игра продолжится в обычном режиме. Функция SAVE очень полезна, если вы продвинулись глубоко в Wilderland и не хотите начинать игру с самого начала, если вас случайно убьют.
LOAD: Эта команда загружает с ленты ранее сохраненный Adventure.
QUIT: перезапускает игру.
СКОРА: Показывает, насколько хорошо вы идете.
ПАУЗА: приостанавливает игру до нажатия любой клавиши.
Использование сокращений
В общении с компьютером можно быть предельно кратким и при этом быть прекрасно понятым. Очевидно, однако, что чем короче ваше предложение или сокращение, тем больше вероятность неправильного толкования.
Также можно набрать не полное предложение, и если ваше намерение не будет ошибочным, компьютер сделает то, что вы хотели:
Вы находитесь в удобном туннеле, похожем на зал
На востоке есть зеленая дверь
Вы видите: деревянный сундук
Предположим, вы хотите открыть дверь, вы, очевидно, скажете:
ОТКРЫТЬ ЗЕЛЕНУЮ ДВЕРЬ
Однако вы также можете быть краткими и сказать лишь следующее
ОТКРЫТО.
В этом случае смысл может показаться вам очевидным, но на самом деле компьютер знает, что можно открыть и деревянный сундук, и поэтому он спросит вас:
ОТКРЫТЬ ЧТО?
Здесь у вас есть полный выбор ответов, включая ввод нового предложения или только объекта, который вы хотите открыть. Предположим, что вы ответили на запрос: ОТКРЫТЬ ЧТО? ВСЕ
Теперь компьютер обработает ваши инструкции, и вы увидите в “окне приключений” результаты выполнения ваших инструкций:
– Вы открываете зеленую дверь. –
– Вы открываете деревянный сундук.
Если бы вы сейчас снова ввели команду OPEN, компьютер очень разумно ответил бы вам:
Я не вижу ничего, что можно было бы открыть.
Обратите внимание, что если бы вы набрали полное предложение OPEN THE DOOR, то ответ компьютера сообщил бы вам следующее
Зеленая дверь открыта. За излишнюю краткость приходится платить!
Анимация здесь
Как бы удивительно это ни звучало, но все остальные персонажи, которых вы встретите в “Хоббите”, обладают собственным независимым характером.
Это еще одна уникальная особенность THE HOBBIT, которая отличает ее от большинства других микрокомпьютерных игр. Каждый персонаж способен выполнять широкий спектр действий и принимать решения в зависимости от происходящего. Как и в реальной жизни, они почти все время что-то делают – они анимированы!
Каждый персонаж будет следовать курсу действий, который соответствует его характеру, и, очевидно, конкретные действия, которые они предпринимают, будут отличаться каждый раз, когда вы играете в THE HOBBIT.
Они будут каким-то образом реагировать не только на то, что делаете вы, но и на то, что делают все другие существа, с которыми они вступают в контакт! Даже когда вас нет рядом, они будут заниматься своими делами.
Из-за этой уникальной особенности вы обнаружите, что каждый раз, когда вы играете в THE HOBBIT, события будут развиваться немного по-другому, и чем дальше вы продвигаетесь в приключении, тем больше отличий может быть. Хотя это также означает, что в THE HOBBIT нет уникального решения проблем, это также означает, что вы будете сталкиваться с немного разными проблемами каждый раз, когда будете играть в THE HOBBIT.
Это не то приключение, в которое вы сыграете только один раз! Каждый раз, начиная игру, вы будете попадать в новое приключение.
Время идет вперед
Игра THE HOBBIT происходит в реальном времени – это означает, что события происходят по мере того, как идет время. Единственное время, когда компьютер ничего не делает, – это когда вы вводите новую инструкцию.
Если вы просто сидите и смотрите на экран, то увидите, что примерно через 30 секунд появится следующее сообщение:
– Ждите. –
Время идет…
А пока вы ждете, все остальные существа будут заниматься своими делами.
Поговорите с животными
В игре THE HOBBIT есть ANIMTALK, удивительная реализация, позволяющая вам разговаривать с другими существами в Приключении.
Теперь, наконец, вы можете отвечать на вопросы, которые могут задавать вам другие существа, и более того, вы можете говорить другим существам, что бы вы хотели, чтобы они делали.
Конечно, поскольку каждое существо в “Хоббите” оживлено с помощью АНИМАЦИИ, они сами решат, хотят ли они сделать то, что вы предложили.
Формат исключительно прост. Вы вводите “предложение” SAY TO, кому бы то ни было.
Например, СКАЖИТЕ ГАНДАЛЬФУ “ЧИТАЙ КАРТУ”.
Если он захочет, он может это сделать, или вы можете увидеть сообщение:
– Гэндальф говорит: “Нет!” –
Вы должны заключить сообщение, которое вы хотите сказать, в кавычки, и все обычные правила ИНГЛИША применяются к тому, что вы говорите другим существам.
Старайтесь не говорить слишком много одному человеку за один раз, потому что если вы будете долго говорить, они подумают, что вы зануда, и, как правило, не согласятся вам помочь. По той же причине хорошо постараться ограничить использование ALL в командах другим существам.
Вы должны быть более внимательны, чем обычно, при наборе текста, который вы говорите другим существам. Они, в отличие от вашего компьютера, не скажут вам, если не поймут, что вы им говорите, – они просто подумают, что вы немного странный.
И если другие существа считают, что от вас мало толку, они вряд ли вам сильно помогут.
Сотрудничество с другими существами
Вы должны знать, что для некоторых проблем, которые вы найдете в THE HOBBIT, решение существует только в том случае, если вы готовы сотрудничать с другими существами в Приключении.
Поскольку вы всего лишь хоббит и не обладаете магией, будет много вещей, которые другие люди смогут делать лучше, чем вы, например, поднимать тяжести, сражаться с монстрами и так далее.
Поэтому вы должны быть уверены, что останетесь в хороших отношениях со своими друзьями. Конечно, иногда вы будете предоставлены сами себе, и вам придется вести свои собственные бои.
Борьба с другими существами
Приключения не могут быть без опасности, и многие существа, которых вы встретите в WILDERLAND, не слишком дружелюбны.
Многие нападут на вас сразу же. Одни попытаются убить вас, другие – схватить. Также можно с уверенностью сказать, что любое существо будет отбиваться, если на него нападут.
Поскольку вы всего лишь хоббит, вам понадобится оружие, чтобы помочь вам, но вы сможете сражаться даже без оружия.
Если вы не укажете оружие (даже если оно у вас с собой), компьютер будет считать, что вы хотите сражаться с врагом голыми руками.
Из-за АНИМАЦИИ и злобности некоторых существ не удивляйтесь, встречая в своих путешествиях трупы – это результаты боев, происходящих в WILDERLAND.
Из-за огромного размера и сложности этой игры невозможно гарантировать, что она никогда не будет полностью безошибочной.
Было потрачено много времени на тестирование этой программы, чтобы убедиться, что она будет вести себя так, как описано в данной инструкции.
Однако, если будут обнаружены какие-либо проблемы, мы хотели бы знать о них, чтобы в будущих версиях они были исправлены. Мы также хотели бы услышать любые комментарии или критические замечания, которые вы можете иметь по поводу игры.
Подсказки для Хоббита
Лучшие подсказки для этого приключения вы можете получить из книги “ХОББИТ”.
Эта адвенчура очень точно повторяет сюжет книги, и если вы вдруг застрянете, лучшим решением будет внимательно перечитать книгу.
В некоторых частях приключения есть небольшие отступления от книги, чтобы сделать его более интересным – например, загадки, которые Голлум может задать вам, не такие, как в книге! Это было бы слишком просто!
В некоторых моментах игры вы можете использовать слово “HELP”, чтобы получить подсказку, которая поможет вам продолжить игру. Эти подсказки должны быть несколько загадочными.
Словарь
Движения:
вниз d восток e север n северо-восток n северо-запад nw юг s юго-восток se юго-запад sw вверх u запад w
Специальные глаголы:
Экзамен помощь инвентаризация i загрузка посмотреть l noprint пауза печать quit сохранить оценка
Глаголы действия:
Break climb close cross cross dig drop drink empty enter eat fill follow give go kill lock pick put open run say shoot swim tie take throw turn unlock untie wear
Предлоги:
Поперек от в к в на от от через к до с
Наречия:
Осторожно нежно быстро быстро мягко злобно
Сюжет ХОББИТА, персонаж Хоббит и другие персонажи романа Дж.Р.Р. Толкиена защищены авторским правом (c)
George Allen and Unwin Publishers 1951, 1975, 1979 и 1981.
Программа THE HOBBIT является авторским правом (c) Beam Software 1982.
INGLISH, ANIMACTION и ANIMTALK являются торговыми марками компании Melbourne House.
Программа была написана совместными усилиями Филиппа Митчела и Вероники Меглер, Альфреда Милгрома и Стюарта Ричи в течение 18 месяцев.
Иллюстрации основаны на рисунках Кента Риса.
Рисунок на обложке выполнен Коном Асланисом.
Опубликовано Мельбурн Хаус.
[конец буклета].
Сиквелы/Приквелы
было выпущено два продолжения “Хоббита”, оба основаны на продолжении книги “Хоббит” под названием “Властелин колец”.
Трилогия Толкиена” (Beau-Jolly, 1989) содержала “Хоббит”, “Властелин колец”, часть первая и “Тени Мордора”. Руководство, которое было переписано, чтобы охватить все три игры, было довольно хорошим по меркам сборников.
Полученные баллы
Отзывы
Следующий текст появился в журнале Sinclair User Top 50 Spectrum Software Classics, среди которых “Хоббит” был под номером 1:
Мир компьютерных игр делится на два типа людей – тех, кто выбрался из подземелий гоблинов, и тех, кто все еще там застрял.
Хоббит” опередил свое время, когда был выпущен в 1982 году, и остается приключением, по которому судят обо всех остальных. Вам предстоит пройти по следам толкиеновского Бильбо Бэггинса в его поисках сокровищ дракона Смауга. В игре есть иллюстрации, взаимодействие персонажей и текстовый интерпретатор, позволяющий вводить английские предложения. Сюжет меняется каждый раз, когда вы играете в нее, а список возможных решений продолжает расти.
Url
ftp.dcc.uchile.cl/pub/OS/sinclair/snapshots/h/hobbit.zip
Общие факты
Игра “Хоббит” была основана на одноименной книге Дж. Р. Р. Толкиена, как и ее продолжение.
Примечания
Хоббит” был и остается новаторским приключением. Она опередила свое время, но в ней есть несколько ошибок, которые периодически дают о себе знать.
Лучше всего играть в эту игру на самой высокой скорости, которую позволяет ваш эмулятор, чтобы ускорить разбор и отрисовку картинок.
Можете начать играть в Hobbit, The онлайн. Это текстовый квест, который создали Beam Software, Philip Mitchell и Veronika Megler, был выпущен командой Melbourne House в 1982 году в Великобритании.
A classic text adventure with graphics, developed by Melbourne House and based on the novel by J.R.R. Tolkien. Assume the role of the hobbit Bilbo as you embark on a perilous journey, encountering various creatures and solving puzzles to retrieve the dragon’s treasure and return it to the chest. The game offers a captivating and hazardous exploration of Middle-earth, where your cunning and skill will be key to survival. Help the dwarf Thorin, protect him, and fulfill your mission. Are you ready to undertake this thrilling adventure?
The Hobbit
Publisher: Melbourne House
Author: Beam Software
Year: 1982
Category: Text Adventure
Description: The Hobbit is a text adventure with graphics.
Controls
Commands are entered using the keyboard.
Instructions
The objective of the game is to get the treasure form the Dragon and place it in the chest. Commands can be given in normal English.
Inlay card text
Congratulations
Congratulations! You are about to play the most sophisticated game program yet devised for any microcomputer.
Melbourne House in association with the Tolkien Estate are very proud to be able to present to you THE HOBBIT, an amazing program based on J.R.R. Tolkiens brilliant fantasy novel.
In THE HOBBIT program, you take on the role of Bilbo, the hobbit.
You will be able to roam freely throughout Middle Earth, explore and discover this wonderful enchanted land. You will meet all types of creatures, some friendly, others much less so. Your adventure will be dangerous and exciting – it will be up to you to face the challenges which confront Bilbo.
If you are unfamiliar with Hobbits, you should know that hobbits are a little people, about half ouor height, and smaller than the bearded dwarves. Hobbits have no beards. There is little or no magic about them. For a fuller description you will have to read THE HOBBIT, but this description should be enough for you to realise that most other creatures you will meet in this adventure, including dwarves, will be bigger and stronger than you.
You will therefore need to exersise all your cunning and skill to survive.
At the point where this Adventure commences Gandalf, who is a wizard, has talked you into entering a new and exciting adventure to help out Thorin, the dwarf.
Your mission is to seek out the evil Dragon and return the treasure he hoards back to your home and place it for safe keeping in the chest. As a secondary mission, you must look out after Thorin and protect him. Should he be killed during the adventure, it is most unlikely you will be able to survive the dangers ahead of you on your journey!
Best of luck Bilbo: may you return with wonderful tales to tell on a cold evening in front of a log fire.
Communicating with the computer
The computer in this Adventure acts as a go between for you. You tell the computer inplain Inglish exactly what you want to do, and the computer will translate that request and execute it.
The computer will also be your source of information about where you are, what you can see and what the other creatures in the adventure are doing.
If the computer is not sure of something you meant, or if there is any ambiguity about what you said, it will come back to you with queries asking for clarification.
The computer has a large vocabulary – it knows over 500 words, and it can perform over 50 different actions (made up by over 30 verbs listed at the back of this booklet, combined with over 10 prepositions) so it is capable of very sophisticated communication. The use of plain INGLISH allows you to enter your instructions in normal sentences.
The Screen Display
The screen display has been divided into two “windows”
The bottom five lines of the screen is your “communication window” with the computer. Everything you type will be shown here in capital letters, and this part of the screen will scroll independantly of the rest of the screen. If doe some reason there is confusion about what you typed in, the computer will prompt oyu in the same “communication window” area.
An obvious example is where you mistyped a word, such as DOOR – the computer would return with the prompt – I don’t understand the word “DOR”.
Other messages will also be printed here when the computer is not able to execute what you typed in.
The rest of the screen is the “Adventure window” – this is where you will be able to find out what is happening in the adventure, what you can see, and so on.
The “Adventure window” is shown on the screen in upper and lower case. Every action that you take is also printed on the “Adventure window” (usually in more detail than what you entered!)
Any action that takes place, whether performed by you or one of the other characters will be shown:
You take the short strong sword.
Thorin examines the curious map.
Descriptions of the locations, objects, what is in the objects, and so on, is also shown on the “Adventure window”.
The “Adventure window” scrolls independantly of the bottom screen. Usually what happens will be able to be printed on screen without losing anything. Occasionally, such as if you have typed in many sentences at once, or if there is a lot of action going on, the information will take up more than one screen full.
The screen scrolling speed is slow enough to be able to be read at normal reading speed. You may however want to examine a particular message more carefully – holding down any key will stop the scrolling. Taking your hand off the key will return to normal scrolling speed.
General concepts for the hobbit adventure
THE HOBBIT Adventure is an adventure simulation where you have to instruct Bilbo on what to do in various situations.
The map of WILDERLAND, where the action takes place, can be found in the book of THE HOBBIT, and over 50 of the locations described in the book are represented in this Adventure.
On first entering a new location, the computer will give you a full description of where you are, and what the p[lace looks like. You will also be given a list of the visible exits from where you are. It is a good idea to draw a map of the way the different locations connect to each other, should you need to go back or if you should get lost.
The second time you arrive at any location, the computer will give you only a short description of where you are. If you want a complete description again, you can obtain it by asking the computer to have a look around. It’s that simple.
On your adventure you will find many strange and wonderful objects. Some may have magical properties, while other may not be what they first seem to be! Some can be sued as weapons, others can be be eaten, and so on.
There are however certain general laws of physics inWilderland that must be obeyed:
* You cannot lift any object that is too heavy, or, if you are carrying too much, lift another object if that would mean carrying too heavy a load. The same obviously applies to all other creatures in the adventure, but as they are likely to be stronger than you are, they may be able to lift things you can’t.
* You do not have to be carrying an object in order to be able to use it. For example, if there is a sword lying on the ground, you can say KILL THE GOBLIN WITH THE SWORD
The major exception is if the sword (or any other object you want to do something with) is carried by someone else – as everyone else is stronger than you, they won’t let you take anything they are carrying.
* Some objects can act as containers – for example, sacks, barrels, and so on. You cannot put an object into a container if it’s too large to fit, nor can you put in or take out any objects if the container is closed.
* Some containers may be transparent, while others not. You will be able to see the contents of any transparent container but if it is not transparemt, you will not be able to see inside it unless you open it.
* Liquids behave just like liquids – this means that you can’t carry them around without putting them in a container; if the container breaks the liquid spills to the ground, and so on.
* Some things may be locked – doors are an obvious example, but so many windows, secret caches, and so on. To unlock them you will need the right key.
* Some things are breakable, and you must be careful in how you handle them. In other cases, you may want to deliberately break an object. Be careful what you try to break things with, because you may find that trying to break a door with a bottle, for example, will result in the bottle being broken instead!
* Fighting makes you weaker, as it requires so much energy. You will need to eat regularly to get your strength back, as otherwise you may find yourself too weak to lift even the smallest object. Be warned though – don’t be a glutton.
The rules of english
With the help of this program, your program is now able to talk to you in INGLISH. What’s more, woul will be able to talk to the computer in INGLISH, and it will understand what you say!
INGLISH is the most sophisticated natural language recognition program yet developed on any microcomputer, and Melbourne House are very proud to be able to bring this implementation to you in THE HOBBIT program.
The rules of INGLISH are simple – you probably already know INGLISH without even being aware of it.
* Each sentence must have a verb.
As a minimum sentence, you can have just the verb.
For example: RUN
CLIMB
WAIT
These sentences are all fine.
The meaning of the verbs may be altered by the use of adverbs, such as RUN QUICKLY or VICIOUSLY BREAK THE DOOR
* Normal grammar applies, and the order of the different parts of the sentence is not critical.
For example, the following two sentences are both valid, and both have the same meaning:
WITH THE SWORD CAREFULLY ATTACK THE TROLL ATTACK THE TROLL CAREFULLY WITH THE SWORD.
* Adjectives which describe objects must come before the noun. If it sound right, it probably is right.
OPEN THE GREEN DOOR is right.
but OPEN THE DOOR GREEN is not.
This is pretty obvious. If it sounds odd to you, you can be sure the computer is likely to think so too.
* Prepositions, such as WITH, UNDER, ON, OFF and so on, usually come before the noun in INGLISH:
ATTACK WITH THE SWORD.
PICK UP THE GOLD.
There are some verbs where the preposition could go before or after, or where the more natural sounding sentence is with the preposition last. For example in:
TURN THE LIGHT ON.
PICK THE GOLD UP.
These are also acceptable.
Use of AND
You can use the word “AND” in all its normal meaning in INGLISH! This means, among other things, that you can enter more than one sentence at a time.
The following sentences illustrates different meanings of the word AND:
TAKE THE LAMP AND THE ROPE OUT OF THE BARREL.
DROP THE SHORT AND THE LONG SWORDS.
TAKE THE MONEY AND RUN.
With the use of INGLISH, your computer will be able to understand all the sentences correctly.
Punctuation
Different sentences should be separated by some sort of punctuation – use AND, commas, semi-colons, and full stops as you normally would.
The only limitation placed by the computer on how many sentences you can enter at one time is a total limit of 128 characters.
Of course, keep in mind that each time you do something, the other creatures may also decide to do something and you could end up with some unexpected results if you enter too many commands at once.
Using ALL, EVERYTHING and EXCEPT
It may not be convenient for you to enter the description of every object in the room if you should wish to pick everything up.
Therefore you can generalise by the use of ALL, EVERYTHING and EXCEPT, just as you normally would.
You may qualify what you actually want to manipulate – in other words you can say ALL DWARVES, or you can say EVERYTHING EXCEPT GREEN BOTTLES.
The following are examples of valid sentences:
EAT EVERYTHING
OPEN ALL EXCEPT THE GREEN BOTTLE.
BREAK ALL BOTTLES EXCEPT THE GREEN ONE.
Limitation of INGLISH
* To describe an object, you can only use the objects name and its adjectives (if any). For example, if you see that there is some delicious foaming beer in a bottle, you could say:
DRINK BEER or DRINK DELICIOUS BEER or DRINK FOAMING BEER or DRINK DELICIOUS FOAMING BEER or DRINK FOAMING DELICIOUS BEER
All these would result in quenching your thirst. You cannot use the position of an object as its description. This means that a sentence such as DRINK BEER IN BOTTLE is not acceptable.
* You cannot have more than one indirect object in a sentence. Basically this means that you cannot specify doing one thing in more than one way.
For example, you could say PUT THE ROPE ON THE TABLE or you could decide to put it on the chair:
PUT THE ROPE ON THE CHAIR
but you cannot put the rope on but the table and on the chair at the same time.
You therefor can’t say PUT THE ROPE ON TABLE AND CHAIR
This is a general rule, and means that you can’t say things like:
ATTACK WOLVES WITH EVERYTHING.
We feel that these limitations are fairly minor, and that you should be able to express yourself exactly the way you feel most comfortable.
Finding your way in wilderland
There are a number of ways you can tell the computer that you want to move from one location to another. Let’s assume that you are at home (Biblo’s home, that is), and the computer tells you:
You are in a comfortable tunnel like hall
To the east there is a green door
– Gandalf goes east. –
You can do any of the following, all of which are valid.
Using arrow keys
The four arrows keys can be used for fast movements in the main direction: north, east, south and west.
(You do not have to press SHIFT – just the keys 6, 6, 7, or 8 – and there is no need to press enter when using the arrow keys.)
Note that the arrow keys can only be used as the first key of your command to the computer. You may not for example, start entering a word, backspace to the beginning of the line and then press an arrow key.
Note also that the arrow keys cannot move you in the other directions, such as southeast or up or down.
Specifying the direction
The eight directions of the compass (north, northeast, east southeast, and so on…) and up abd down can be specified either by their full spelling, or by abbreviation, or in a sentence.
For example, E. EAST. GO E. RUN EAST. QUICKLY GO EAST. are all valid.
As you may enter more than one sentence at a time, you can use the directions as part of a longer command, such as TAKE EVERYTHING AND GO EAST or TAKE ALL, E.
If you are very brave, you can try:
E, E, SE, W
Passing through entrances
If you want to go through an entrance or a passageway, it is quite valid to say, as in this case, GO THROUGH THE GREEN DOOR.
You may also go through windows, or any other open passageways.
An interesting point is that you can also LOOK THROUGH doors and windows. This can be very useful if you want to see where you would get to by going in that direction, or to see who is there waiting for you!
Entering places
If you know where you are going, you can specify the location; as you well know, going east from your home leads you to the lonelands. You may therefore say:
ENTER LONELANDS or GO INTO LONELANDS
Following other people
If you know, as in this case, that someone you want to talk to has gone out, you can follow them:
FOLLOW GANDALF
Special crossings
Crossing rivers, ravines, chasma, and so on can be both dangerous and difficult.
You could try to jump across a ravine or swim across a river – in some cases, you may be able to use material you find to build a temporary bridge, or use a rope to swing across.
The general instruction for such a crossing would be to secure your means of crossing, and then to CROSS RAVINE
Light and dark
In order to reach the Dragon and his treasure, you will need to go through caves, dungeons and other underground locations.
Some places have natural light, while others are dark and forbidding. It goes without saying that if you go into a location without a light, you won’t be able to see anything.
However, you are likely to be disoriented and lose your sense of direction – it’s very dangerous to move in the dark.
Seeing where you are
In addition to the many ground-breaking features implemented in THE HOBBIT, you will also be able to see the view as Bilbo would see it in most of the locations you take him to.
As you enter the new location, a visual representation will appear on your Spectrum screen, and the game will pause to enable [you] to view the scene. Pressing any key will also allow you to continue with the game.
The visual representation of each location will normally only be shown to you the first time you enter that particular location. If you wish to refresh your memory as to exactly where it is you are, you may enter the command LOOK.
This visual image is an artists impression of the scene, and will not change as the game progresses.
Special commands
There are a number of special commands that are unique to THE HOBBIT Adventure. These are:
LOOK (or abbreviation L): This gives you a full description of where you are, all exits, and all visible objects, except for what you are carrying.
INVENTORY (or abbreviation I): This gives you a description of everything you are carrying.
EXAMINE object: This enables you to have a closer look at any object you may encounter.
WAIT: This allows the passage of time.
@:(Does not require ENTER key to be pressed)
This is an exceptionally useful key which performs the function of “DO LAST COMMAND AGAIN”.
This command can only be used as the first entry for a line.
PRINT: This command turns on the ZX Printer (if you have one connected to your Spectrum), and sends the contents of the “Adventure window” to the printer as well as to the screen. This is very useful in trying to solve the problems of THE HOBBIT, as it allows you to go over athe events of the day at your leisure. The print-out of the “Adventure window” makes excellent reading-comparable to a novel, but one in which you decide on the course of action.
NOPRINT: This command disables the PRINT printer function.
SAVE: This command allows you to save the data about your Adventure thus far on to tape for later playing. After the game has been saved the computer will ask you to rewind it for verification. When you have finished SAVEing your progress thus far, the game continues normally. The SAVE feature is very useful if you have progressed deep into Wilderland and don’t want to start from the beginning again should you accidently get killed.
LOAD: This command loads from tape the previously saved Adventure.
QUIT: Restarts the game.
SCORE: Tells you how ell you are going.
PAUSE: Suspends the game until any key is pressed.
Using abbreviations
It is possible to be extremely brief with the computer, and still be understood perfectly well. Obviously, though, the briefer your sentence or abbreviation, the more likely the possibility of misinterpretation.
It is also possible to type in less than a full sentence, and if there is no mistaking your intention, the computer will do what you wanted:
You are in a comfortable tunnel like hall
To the east there is a green door
You see: a wooden chest
Let us assume you want to open the door, you would obviously say:
OPEN THE GREEN DOOR
You could, however, also be brief and only say
OPEN.
In this case, the meaning may seem obvious to you, but in fact the computer knows that it is also possible to open the wooden chest, and the computer will therefore ask you:
OPEN WHAT?
You have a complete choice of answers here, including typing in a new sentence altogether, or just the object you want to open. Let us assume that you answer the query with OPEN WHAT? ALL
The computer will now process your instructions, and you will see on the “Adventure window” the results of your instructions:
– You open the green door. –
– You open the wooden chest.-
If you were to now again enter the command OPEN, the computer would tell you, very reasonably:
I see nothing to open.
Note that if you had typed in the full sentence OPEN THE DOOR the reply from the computer would have told you
The green door is open. There is a price to be paid for being too brief!
Animaction is here
Amazing as it sounds, all the other characters you will meet in THE HOBBIT have an independant character of their own.
This is another unique feature of THE HOBBIT which distinguishes it from most other microcomputer games. Each character of creature is capable of performing a wide range of actions and of making decisions based on what is happening. Just as in real life, they are doing something almost all of the time – they are animated!
Each character will follow a course of action that is in keeping with its character, and obviously the specific actions they take will be different each time you play THE HOBBIT.
They will react in some way, not only to what you do, but also to what every other creature they come into contact with does! Even when you’re not around, they will go about their business.
Because of this unique feature, you will find that each time you play THE HOBBIT things will proceed in a slightly different way, and the further you get into the Adventure, the more different it may be. While this also means that there is no unique solution solving the problems in THE HOBBIT, it also means that you will face slightly different problems each time you play THE HOBBIT.
This is not an Adventure that you will play only once! Every time you start, you will be on a new Adventure.
Time marches on
THE HOBBIT is played in real time – this means that things happen as time goes on. The only time the computer doesn’t do something is when you are entering a new instruction.
If you just sit and watch the screen, you will find that after about 30 seconds, the following message will appear:
– You wait. –
Time passes…
And while you wait, every other creature will be doing its own thing.
Talk to the animals
THE HOBBIT features ANIMTALK, the amazing implementation that allows you to talk to the other creatures in the Adventure.
Now, at last, you can answer questions the other creatures may put to you, and moreover you can say to the other creatures what you would like them to do.
Of course, because every creature in THE HOBBIT is animated through ANIMACTION, they will make their own mind up and decide if they want to do what you suggested.
The format is exceptionally simple. You enter SAY TO whomever “sentence”.
For example, SAY TO GANDALF “READ MAP”
If he wants to, he may do it, or you may see the message:
– Gandalf says “No!” –
You must have the message you want to say between quote marks, and all the normal rules of INGLISH apply to what you say to the other creatures.
Try not to say too much to one person at a time, because if you are long winded they will think you are a bore, and will tend not to agree to help you. It is a good idea for the same reason to try to limit the use of ALL in commands to other creatures.
You must be more careful than usual in typing what you say to the other creatures. They, unlike your computer, won’t tell you if they don’t understand what you are saying to them – they’ll just think you are a little odd.
And if the other creatures think that you make little sense, they are unlikely to help you much.
Cooperating with other creatures
You should know that for some of the problems you will find in THE HOBBIT, a solution only exists if you are willing to cooperate with the other creatures in the Adventure.
As you are only a hobbit, and have no magic, there will be many things other people will be able to do better than you are able to do, such as lifting heavy weights, fighting monsters, and so on.
So you must be sure to stay on good terms with your friends. Of course, sometimes you will be on your own, and will have to fight your own fights.
Fighting with other creatures
There would be no Adventure without danger, and many of the creatures you will meet in WILDERLAND are less than friendly.
Many will attack you on sight. Some will try to kill you, while others will try to capture you. It is also safe to say that any creature will fight back if attacked.
As you are only a hobbit, you will need weapons to help you, but you will still be able to fight even without weapons.
If you do not specify a weapon (even if you are carrying one), the computer will assume you wish to fight the enemy with you bare hands.
Because of ANIMACTION, and the viciousness of some of the creatures, do not be surprised to find dead bodies in your travels – these are the results of fights going on in WILDERLAND
Due to the immense size and complexity of this game it is impossible to guarantee that it will never be completely error-free.
A great deal of time has been spent testing this program to ensure it will behave as described within these instructions.
If, however, any problems are found we would like to know about them so that future versions may be corrected. We would also like to hear any comments or criticisms you may have about the game.
Hints for the Hobbit
The best hints you can get for this Adventure come from the book, THE HOBBIT.
This Adventure follows extremely closely the plot of the book, and if you should find yourself stuck, the best solution is to carefully reread the book.
Some parts of the adventure have slight departures from the book to make it more interesting – the riddles that Gollum may ask you, for example, are not the same as in the book! That would be too easy!
At some points in the game you may use the word “HELP” to get a clue to help you continue. These clues are meant to be somewhat cryptic.
Dictionary
Movements:
Down d east e north n northeast ne northwest nw south s southeast se southwest sw up u west w
Special verbs:
Examine help inventory i load look l noprint pause print quit save score
Action verbs:
Break climb close cross dig drop drink empty enter eat fill follow give go kill lock pick put open run say shoot swim tie take throw turn unlock untie wear
Prepositions:
Across at from in into on out off through to up with
Adverbs:
Carefully gently quickly softly viciously
The plot of THE HOBBIT, the character of the Hobbit, and the other characters from J.R.R. Tolkien’s novel are Copyright (c)
George Allen and Unwin Publishers 1951, 1975, 1979 and 1981.
The program of THE HOBBIT is copright (c) by Beam Software 1982.
INGLISH, ANIMACTION and ANIMTALK are trademarks of Melbourne House.
The program was written as a group effort by Phillip Mitchel and Veronika Megler, with Alfred Milgrom and Stuart Ritchie over a period of 18 months.
The illustrations are based on drawings by Kent Rees.
The cover drawing is by Con Aslanis.
Published by Melbourne House.
[end of booklet]
Sequels/Prequels
here were two sequels to The Hobbit released, both based on the sequel to the book The Hobbit, called Lord of the Rings.
The Tolkien Trilogy (Beau-Jolly, 1989) contained The Hobbit, Lord of the Rings Part One and Shadows of Mordor. The manual, which was rewritten to cover all three games, was quite good by the standards of compilations.
Scores received
Reviews
The following text appeared in the Sinclair User Top 50 Spectrum Software Classics, of which The Hobbit was number 1:
The world of computer games is divided into two types of people – those who have escaped from the goblins’ dungeons and those who are still stuck there.
The Hobbit was ahead of it’s time when it was released in 1982 and remains the adventure by which all others are judged. You must follow the footsteps of Tolkien’s Bilbo Baggins in his quest for the treasure of dragon Smaug. The game features illustrations, character interaction, and a text interpreter allowing the input of English sentences. The plot changes each time you play it, and the list of possible solutions is still growing.
Url
ftp.dcc.uchile.cl/pub/OS/sinclair/snapshots/h/hobbit.zip
General facts
The game The Hobbit was based on a book of the same name by JRR Tolkien, as was the sequel.
Notes
The Hobbit was and still is regarded as a ground-breaking adventure. It was years ahead of it’s time, but it does have a few bugs in it that show their heads periodically.
It is best to play this game on the fastest speed your emulator allows, to speed up the parsing and drawing of pictures.
Сохранённые игры[X]
Справка[X]
Помощь уже в пути!
- x1
- x2
- x3
<<<<
<<<<
<<<<
Не забывайте периодически сохранять игровой прогресс на сервере (клавишей F8), чтобы уверенно продвигаться вперёд!
Если вы гость на сайте, то прогресс будет сохранён только в памяти браузера и потеряется при закрытии. Чтобы этого не произошло - просто войдите в свой профиль.
Для загрузки сохранённой игры жмите F3 или откройте меню "Диск" кнопкой на правой панели.
Если игра не запускается, или у вас есть вопросы по игре - задайте их ниже.


























Не запускается или глючит игра, или не можете пройти? Спросите в комментариях.